2020年6月17日,江苏诺泰澳赛诺生物制药股份有限公司(以下简称“诺泰生物”)公开发行股票招股说明书,申报在上交所科创板上市,拟发行5329.60万股,占发行后总股本25.00%,由南京证券保荐,并月2020年11月20日成功上会,将在2021年5月10日进行申购。
据公开资料显示,诺泰生物是一家聚焦多肽药物及小分子化药进行自主研发与定制研发生产相结合的生物医药企业。公司的主要产品为阿托伐他汀钙片、氨氯地平阿托伐他汀钙片、APC137系列、APC037等。
诺泰生物虽已通过上会,但其挂牌期间,公司因民事纠纷屡次被告上法庭、子公司亏损、信披频繁违规等一系列问题需引起注意。针对上述问题,发现网向诺泰生物公开邮箱发送采访函请求释疑,然而截至发稿,诺泰生物并未就此给出合理解释。
4家子公司3家亏损
据同花顺iFinD数据显示,诺泰生物2018-2020年营业收入分别为2.56亿元、3.72亿元和5.67亿元,同比增长率分别为11.65%、45.40%和52.58%;同期归母净利润分别为4390.84万元、4861.05万元和1.23亿元,同比增长率分别为4.72%、10.71%和153.94%,公司的营业收入和归母净利润处在快速增长的趋势。

来源:同花顺iFinD
然而,在“光鲜”的业绩外表之下,诺泰生物的子公司却大多都处于亏损的状态。
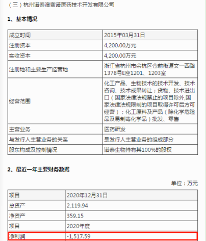
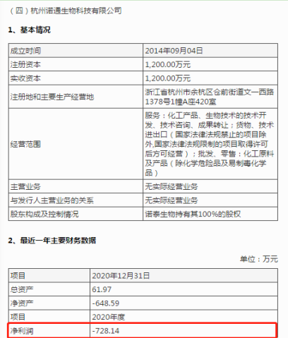
招股书披露,诺泰生物共有4家子公司,分别是澳赛诺、新博思、医药技术公司和杭州诺通。而在这4家子公司中,有3家公司近一年内出现净利润为负的亏损情况。
据招股书披露,新博思2020年度净利润为-581.24万元,澳赛诺2020年度净利润为-1517.59万元,杭州诺通2020年度净利润为-728.14万元。



来源:招股书
除此之外,发现网还注意到,诺泰生物原有九家子公司,但在2019-2021年2月之间,诺泰生物相继注销四家子公司。其中,诺德管理于2019年12月10日完成工商注销,睿哲管理于2019年12月30日完成工商注销,诺畅香港于2020年7月17日完成工商注销,睿丹(香港)于2021年2月11日完成工商注销。
另外,2020年3月3日,公司将持有的子公司浙江诺泰100.00%的股权转让给养丝国际化妆品有限公司。
关联企业恒德控股纠纷较多
据企查查显示,诺泰生物目前尚存3起法律纠纷,包括劳动争议、买卖合同纠纷以及建设工程施工合同纠纷。

来源:企查查
值得注意的是,赵德毅、赵德中是诺泰生物的控股股东和实际控制人,二人均持有1275.00万股份,持股比例均为25.50%。其二人在入股诺泰生物的同时,也同样投资了多家企业。其中,恒德控股是赵德毅和赵德中共同控制的子公司,同时也是诺泰生物的关联企业,两人各持50%股权,为公司两大股东。据企查查显示,截至目前,恒德控股共涉及61封裁判文书。


来源:企查查
业内人士指出,恒德控股涉及法律纠纷量大,在一定程度上会对关联企业诺泰生物产生影响,毕竟公司实控人一旦出现问题,公司很有可能也会受到牵连。
财务数据相互“打架”信披问题堪忧
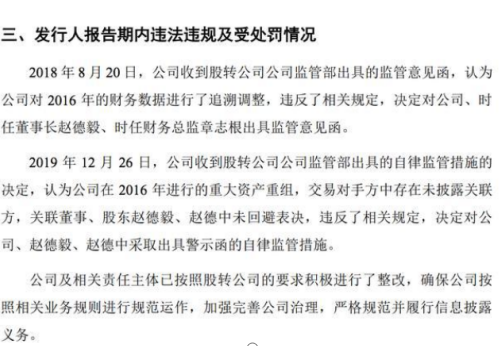
由于管理疏忽,除法律纠纷外,诺泰生物还面临着信披差错问题。据招股书显示,2018年8月20日,诺泰生物收到股转公司公司监管部出具的监管意见函,认为公司对2016年的财务数据进行了追溯调整,违反了相关规定,决定对公司、时任董事长赵德毅、时任财务总监章志根出具监管意见函。
根据当时披露资料,诺泰生物于2018年4月26日发布关于前期差错更正及追溯重述的公告,对于前期差错进行了9项更正。因此,诺泰生物也同期发布了报告延期的公告。

来源:企查查

来源:同花顺iFinD
此外,据企查查和同花顺iFinD披露,诺泰生物还多次对财务数据进行修正。其中包括对2017年、2018年财报中会计差错事项更正及追溯调整,以及对2016年多个会计科目进行前期差错更正和追溯调整等。
经进一步研究发现,诺泰生物分别于2019年4月、2020年6月两度发布前期会计差错更正公告。据企查查统计,仅仅在近三年内,诺泰生物三次更改前期会计差错,累计更正达37项。

来源:同花顺iFinD
财务数据和科目出现差错,是否会对企业产生负面影响?对此现象,业内专业人士指出,财务数据屡次更正的问题,无疑损害了投资者的有效权益。公司若对内部财务数据“含糊不清”,那么企业的未来发展也有可能面临着极大的挑战。
(发现网记者罗雪峰 实习记者李灵仪)
