8月25日,从银保监会官网获悉,武乡县泽都村镇银行股权变更的请示获得批复。

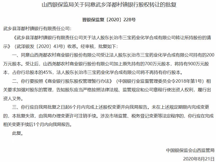
批复显示,山西银保监局经审核,同意山西尧都农商银行受让武乡县泽都村镇银行股东长治市三宝药业化学合成有限公司持有的200万元股本。
股份受让前,山西尧都农商银行持有武乡县泽都村镇银行700万股,持股比例为35%。
受让后,山西尧都农商银行加上原先持有的700万元股本,将持有900万元股本,占武乡县泽都村镇银行总股本的45%,法人股东长治市三宝药业化学合成有限公司将不再持有武乡县泽都村镇银行股本。
资料显示,武乡县泽都村镇银行成立于2015年11月,注册资本2000万元。截至2019年末,该行资产规模3.68亿元,拥有职工64名。
据了解,山西尧都农商银行致力于打造“有特色”的村镇银行,已发起投资设立22家村镇银行。2019年,21家村镇银行实现盈利,11家村镇银行实现分红。
