原标题:因未按工程进度发放固定资产贷款等违法违规事实,建行福建省分行遭罚100万元
11月5日,银保监会官网披露信息显示,建设银行福建省分行因未按工程进度发放固定资产贷款等违法违规事实,遭罚100万元。
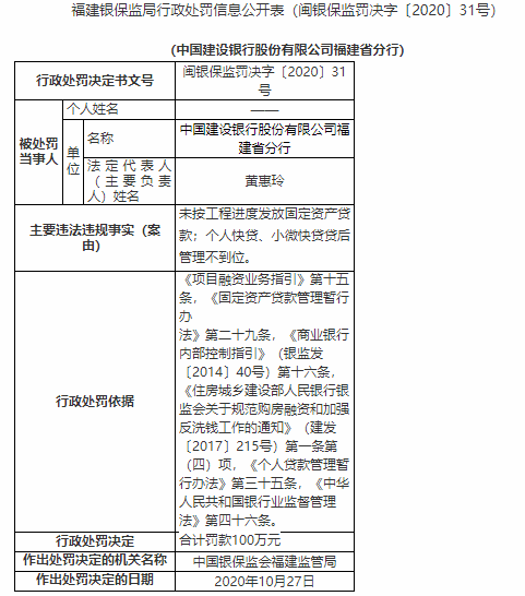
行政处罚信息显示,建行福建省分行此次被罚的案由主要有:未按工程进度发放固定资产贷款;个人快贷、小微快贷贷后管理不到位。银保监会福建监管局对该分行作出合计罚款100万元的行政处罚。作出处罚决定的日期为2020年10月27日。
此次行政处罚的依据主要有:《项目融资业务指引》第十五条,《固定资产贷款管理暂行办法》第二十九条,《商业银行内部控制指引》(银监发〔2014〕40号)第十六条,《住房城乡建设部人民银行银监会关于规范购房融资和加强反洗钱工作的通知》(建发〔2017〕215号)第一条第(四)项,《个人贷款管理暂行办法》第三十五条,《中华人民共和国银行业监督管理法》第四十六条。

此外,当日一同被公示的还有一张针对建行长乐支行的罚单。行政处罚信息显示,建设银行长乐支行因存在个人按揭贷款贷前调查不尽职的违法违规事实,遭银保监会福建监管局罚款30万元。

