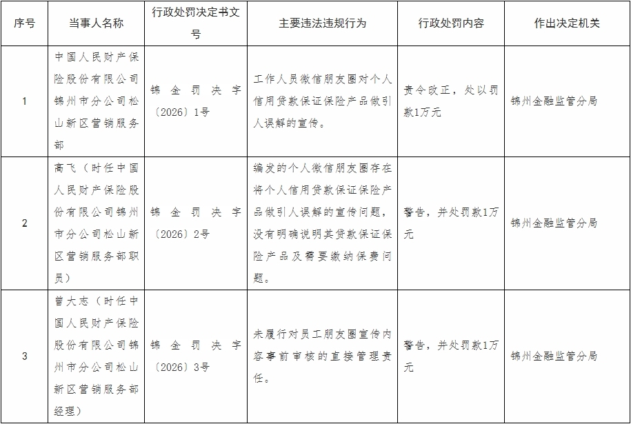
中国经济网北京3月10日讯 国家金融监督管理总局网站昨日披露的锦州金融监管分局行政处罚信息公示列表(锦金罚决字〔2026〕1号-3号)显示,中国人民财产保险股份有限公司锦州市分公司松山新区营销服务部工作人员微信朋友圈对个人信用贷款保证保险产品做引人误解的宣传。
时任中国人民财产保险股份有限公司锦州市分公司松山新区营销服务部职员高飞编发的个人微信朋友圈存在将个人信用贷款保证保险产品做引人误解的宣传问题,没有明确说明其贷款保证保险产品及需要缴纳保费问题。时任中国人民财产保险股份有限公司锦州市分公司松山新区营销服务部经理曾大志未履行对员工朋友圈宣传内容事前审核的直接管理责任。
锦州金融监管分局依据相关法律法规,对中国人民财产保险股份有限公司锦州市分公司松山新区营销服务部责令改正,处以罚款1万元;对高飞给予警告,并处罚款1万元;对曾大志给予警告,并处罚款1万元。
以下为原文:

