原标题:对赌倒逼下吉宝股份“踩线”递交IPO申请:净利连续两年下滑,并购标的出现业绩变脸
每经记者|陈晴 每经编辑|陈旭
浙江吉宝智能装备股份有限公司(以下简称吉宝股份)正在冲刺北交所上市,但这场冲刺从一开始就充满惊险。
根据招股说明书(申报稿)(以下简称招股书),公司实际控制人沈江湧、陈群夫妇曾与机构签订对赌协议:若公司未能在2025年12月31日前提交上市申请,将触发数千万元的回购条款。
尽管“踩点”递表成功,但吉宝股份内部的问题并未完全随之化解。2023年至2024年,吉宝股份净利润连续两年下滑,背后暴露出并购整合失利与主营业务盈利能力下滑的双重压力。2023年,公司斥资超8000万元收购的侨宏机械当年即出现业绩下滑,导致1400余万元商誉减值。截至2025年上半年末,公司账上仍有约3089万元商誉高悬。
与此同时,公司两大主力产品毛利率持续走低,进一步侵蚀利润空间。在此背景下,吉宝股份在成本控制上动作频频:研发费用率长期低于行业平均水平;截至2025年上半年末,公司聘用了73名退休返聘人员,占员工总数约12%。
“踩线”递交上市申报材料
吉宝股份主要从事机床辅助机械装备及机床功能部件研发、生产及销售,公司实控人是沈江湧、陈群夫妇,二人合计控制公司超过77%的股份,是典型的“夫妻店”。
吉宝股份股权结构

更值得注意的是机构股东的动作。2023年12月,万林国际出资1022万元认购公司51.7万股股份,海南圣港出资4000.28万元认购公司202.3万股股份。
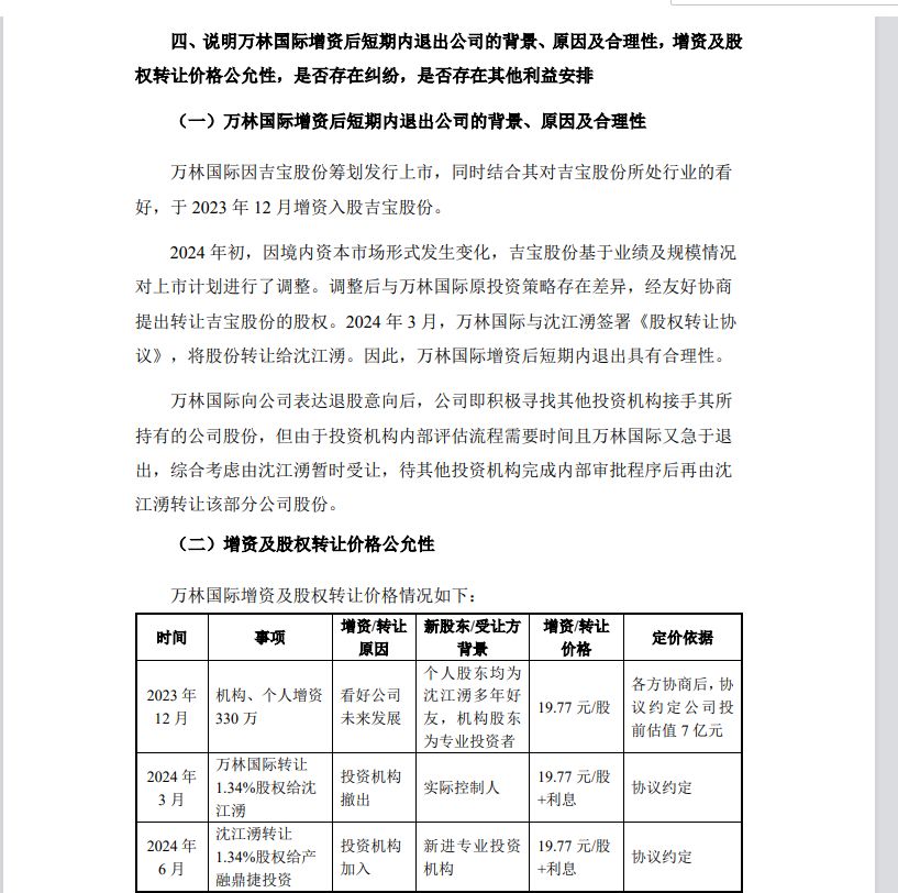
短短数月即2024年初,万林国际便打算退股。对于万林国际的“闪进闪退”,2024年11月,吉宝股份新三板挂牌期间回复监管部门问询函称,2024年初,因境内资本市场形势发生变化,吉宝股份基于业绩及规模情况对上市计划进行了调整。调整后与万林国际原投资策略存在差异,经友好协商提出转让吉宝股份的股权。

万林国际向吉宝股份表达退股意向后,公司即积极寻找其他投资机构接手其所持有的公司股份,但由于投资机构内部评估流程需要时间且万林国际又急于退出,综合考虑,2024年3月沈江湧暂时受让相关股份,股权转让价格为入股价格加持股期间利息。
时隔3个月即2024年6月,沈江湧终于找到新的接盘者,即产融鼎捷投资。不过,机构的入股往往伴随着对赌条款。
根据约定,实控人沈江湧与投资机构海南圣港、产融鼎捷投资均签署了含有上市时间承诺的对赌条款。上述条款约定,若公司未能在2025年12月31日前提交IPO申请,将触发股份回购义务。
在这样的背景下,2025年12月25日,吉宝股份“踩线”向北交所报送了上市申报材料,并于12月30日获得了北交所的受理。

8820万元并购标的成业绩拖累
根据招股书,在报告期(2022年至2024年及2025年上半年,下同)内,吉宝股份营收稳步增长,从2022年的2.50亿元攀升至2024年的3.56亿元,但2023年和2024年连续两年出现归母净利润下滑,从2022年的4678.62万元降至2024年的3890.16万元。
报告期内吉宝股份主要财务数据

针对2023年净利润同比下降8.21%,公司招股书提到了收购子公司侨宏机械所产生的商誉减值损失。
2023年5月,吉宝股份以8820万元的价格收购侨宏机械70%股权。以2022年12月31日为基准日,侨宏机械100%股份的评估值为12665.60万元,经协商,侨宏机械100%股份的交易总价格为12600万元。
相比于2023年5月末,侨宏机械可辨认净资产的公允价值为6024.10万元,上述并购形成商誉4603.13万元。
然而,收购完成后,侨宏机械业绩迅速下滑。根据公司2024年11月新三板挂牌期间回复监管部门问询函,其净利润从2022年的1994.48万元降至2023年的1610.58万元,2024年进一步萎缩至571.8万元。更值得关注的是,吉宝股份收购侨宏机械时并未与交易对方签订与对赌相关的业绩补偿条款。
对于侨宏机械的业绩下降,吉宝股份归因于光伏行业波动影响。
光伏行业不景气,这是否意味着后续吉宝股份商誉减值计提压力更大?2023年末公司对侨宏机械相关商誉计提减值准备大约1485万元,2024年进一步计提18.97万元,2025年上半年计提10.05万元。如此情况下,截至2025年上半年末,公司3089万元商誉仍然悬顶。

主打产品毛利率持续走低
盈利能力的下滑也反映在毛利率上。2022年至2024年,吉宝股份综合毛利率分别为31.79%、32.11%、28.71%,2025年上半年进一步降至28.61%,低于行业平均水平。

分产品看,公司主要产品之一即机床辅助机械装备,毛利率从2022年的25.82%降至2025年上半年的15.50%。公司称,主要系该产品定制化特点突出,不同型号之间毛利率水平差异较大,且报告期内相关产品市场竞争逐步加剧,公司通过商业策略调整以巩固市场份额。
吉宝股份也试图逐步调整产品结构来加以应对。报告期内,机床辅助机械装备主营收入占比持续下滑,从2022年的62.73%下降至2025年上半年的43.67%;同期机床功能部件主营收入占比则从35.55%逐步增长至50.61%,但该产品毛利率同样呈下降趋势:报告期内毛利率分别为43.10%、42.97%、37.22%及36.74%。

此外,吉宝股份寄予厚望的机床加工废物(液)整体解决方案业务,目前仍未成气候:2025年上半年主营收入占比仅为5.69%,且报告期毛利率为28.48%、42.53%、37.34%及59.74%,波动较大。
这一情况下,吉宝股份在费用控制上表现“积极”。报告期内,公司销售费用率、管理费用率、研发费用率均低于行业均值。尤其是研发费用率徘徊在4%~5%之间,显著低于同行可比公司均值7.73%、7.59%、7.38%、6.23%。

吉宝股份还大量聘用退休返聘人员。截至2025年上半年,退休返聘人员达77人,相对于公司603人的员工总人数,占比超12%。此类人员无需缴纳五险一金,短期内有助于节约成本。
就此次北交所上市相关事项,1月26日,《每日经济新闻》记者致电吉宝股份并向公司发送采访邮件,截至发稿未获公司回复。
